Waktu menjadi hemat, Nilai stok tercatat secara akurat, dan Analisa Lebih Cermat!
Dipercaya oleh 70+ Pengusaha
Dalam 1-3 bulan, Anda akan mendapatkan hal ini ..
-
Keuangan terstruktur, Pajak terkelola baik
-
Mengembangkan Bisnis dari analisa laporan keuangan, tanpa ada masalah pajak
-
Menghemat pembayaran pajak
-
Terhindar dari Denda-Sanksi Pajak hingga Ratusan Juta Rupiah
Integra Consulting berpengalaman membantu banyak industri
Pilih Industri Bisnis Anda
Menjaga Nilai Stok Akurat
Mengelola Beban Operasional agar Tetap Efisien
Menghindari Sanksi dan Denda Pajak
Analisis Profitabilitas Produk
Pengelolaan Hutang Usaha
Pemantauan dan Analisis Tren Penjualan
Pengendalian Biaya Produksi
Pemantauan Aset Tetap
Kepatuhan Regulasi Industri
Pengelolaan Biaya Overhead
Analisis Break-even Point
Optimalisasi Supply Chain
Pengelolaan Biaya Bahan Baku
Optimalisasi Pengeluaran Operasional
Manajemen Cash Flow
Analisis Profitabilitas Menu
Kepatuhan Pajak dan Regulasi Sanitasi
Pengelolaan Gaji dan Tips Karyawan
Pengelolaan Cash Flow
Pengaturan Tarif Layanan
Optimalisasi Beban Operasional
Analisis Keuntungan Per Layanan
Manajemen Kontrak dan Persyaratan Hukum
Strategi Pajak dan Insentif untuk Layanan
Dengan Integra Consulting, Anda bisa tenang, semua urusan akutansi, keuangan hingga pajak diurus sampai tuntas.
Selain itu, Integra Consulting juga memberi analisa bisnis dari laporan keuangan. Anda bisa memakai analisa ini untuk mengoptimalkan pertumbuhan bisnis.
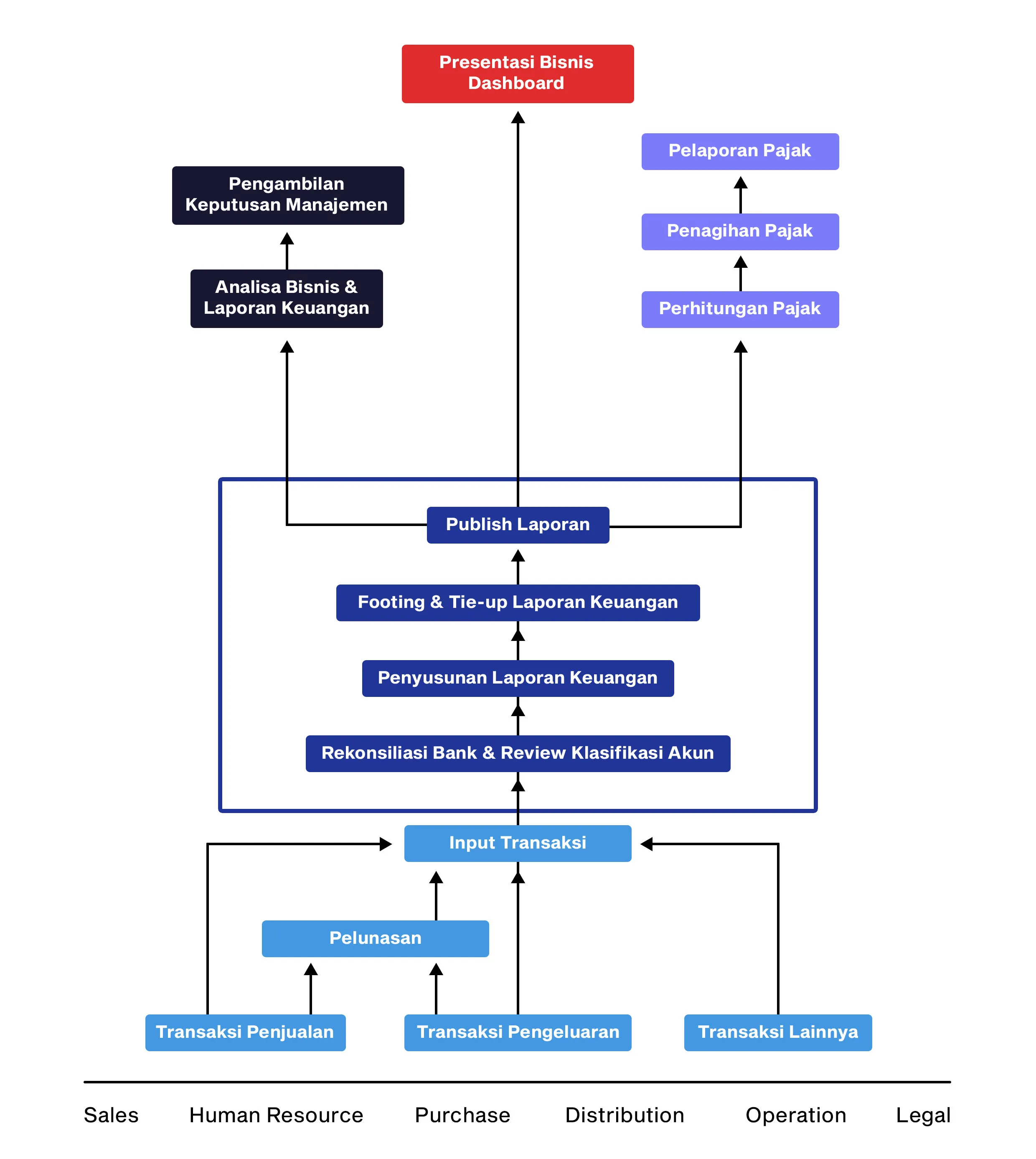
Roadmap Akuntansi, Keuangan & Pajak Bisnis
Pilih Layanan Yang Sesuai
Startup
Essential
Executives
Additional Service
Apakah bisa disesuaikan dengan layanan keuangan, pajak, atau akuntansi yang bisnis saya butuhkan?
Konsultasi gratisYang Mereka Katakan Tentang Integra Consulting
Isi form di samping sebagai langkah pertama Anda lebih dekat dengan optimisasi bisnis Anda.
Frequently asked questions
Layanan apa yang ditawarkan oleh Integra Consulting?
Kami menyediakan jasa akuntansi dan Laporan Keuangan Tahunan. Kami mengurus semua urusan terkait keuangan dan akuntansi, mulai dari pengajuan pajak hingga penyusunan laporan keuangan yang detail. Selain itu, kami juga menawarkan CFO Outsourcing untuk perusahaan Anda.
Konsultasi Sekarang
Apakah memakai jasa akuntan itu terlalu cepat untuk bisnis saya yang masih kecil?
Banyak yang berpikir jasa akuntansi itu cepat, padahal justru bisa menghindarkan Anda dari kerugian karena kesalahan finansial. Kami menyesuaikan layanan sesuai dengan anggaran Anda, sehingga Anda hanya membayar untuk yang Anda perlukan.
Anda dapat meghubungi Integra Consulting untuk bantuan melalui whatsapp kami disini
Apakah saya perlu jasa akuntansi jika bisnis saya sudah berjalan baik?
Seringkali masalah finansial tidak terlihat sampai terlambat. Review akuntansi secara rutin dapat membantu Anda mengidentifikasi peluang untuk perbaikan dan menghindari masalah di masa depan, memastikan stabilitas dan keuntungan jangka panjang.
Anda dapat memeritahu Integra Consulting disini
Berapa biaya layanan dari Integra Consulting?
Biaya layanan kami bervariasi tergantung pada kompleksitas dan volume pekerjaan. Kami menawarkan konsultasi awal untuk membahas kebutuhan spesifik Anda dan memberikan estimasi biaya serta bonus layanan yang akan Anda terima.
Konsultasi dengan Integra Consulting disini
Bagaimana Integra Consulting membantu mengoptimalkan biaya operasional?
Integra menawarkan analisis biaya untuk membantu mengidentifikasi dan mengurangi pemborosan dalam pengeluaran operasional, sehingga meningkatkan efisiensi dan profitabilitas.
Konsultasi Sekarang
Apa yang dimaksud dengan pengelolaan nilai stok oleh Integra?
Integra membantu untuk menghitung dan mencatat nilai stok secara akurat, memastikan data inventaris selalu terupdate dan meminimalkan risiko kesalahan.
Konsultasi Sekarang
Bagaimana layanan analisis profitabilitas produk Integra bekerja?
Layanan ini menyediakan analisis mendetail untuk setiap SKU, menentukan produk mana yang paling menguntungkan, membantu dalam pengambilan keputusan strategis.
Konsultasi Sekarang
Bagaimana Integra Consulting membantu F&B dalam mengelola biaya bahan baku?
Layanan kami memberikan analisis biaya bahan baku untuk F&B, memungkinkan optimalisasi pembelian dan penggunaan bahan baku, sehingga meningkatkan margin keuntungan.
Konsultasi Sekarang
Apa yang Integra Consulting tawarkan untuk memaksimalkan efisiensi produksi di manufaktur?
Kami menyediakan analisis biaya produksi dan pengelolaan aset tetap, membantu manufaktur mengurangi pemborosan dan meningkatkan produktivitas.
jika Anda sedang repot urusan bisnis hubungi Integra Consulting untuk mendapat bantuan dari expert disini
Bagaimana Integra Consulting mendukung sektor service dalam mengelola operasional mereka?
Kami juga bisnis jasa yang teah bertahan belasan tahun. Integra Consulting menawarkan analisis biaya operasional dan pengelolaan cash flow, membantu sektor service mengoptimalkan biaya dan memastikan kelancaran operasional.
Untuk bantuan menghitung pajak tanpa repot bisa hubungi Integra Consulting disini
Bagaimana Integra Consulting bisa membantu startup dalam pengelolaan keuangan mereka?
kami menyediakan layanan yang mendukung pengelolaan dana dan analisis keuangan, membantu mereka mengelola burn rate dan mempersiapkan laporan keuangan untuk investor.
Untuk selengkapnya, hubungi Integra Consulting disini
Bisakah saya menggunakan software akuntansi saja, tanpa harus menyewa profesional?
Meskipun software akuntansi itu berguna, tidak ada yang bisa menggantikan nasihat personal dan wawasan finansial mendalam dari seorang akuntan profesional, terutama dalam membuat keputusan finansial yang kompleks
Konsultasi dengan Integra Consulting disini
Bagaimana kami memastikan kerahasiaan data klien?
Kami memiliki kebijakan yang sangat mengutamakan privasi dan keamanan data klien. Setiap informasi yang Anda berikan akan dijaga kerahasiaannya dengan sangat ketat dan hanya akan digunakan untuk tujuan yang telah disepakati bersama. Akan ada Non-Disclosur Agreement (NDA) yang akan ditandatangani.
Setelah ditandatangani, tim Integra Consulting akan menerima data anda dengan baik. Hubungi lebih lanjut disini